免费菠萝视频app下载
免费菠萝视频app下载
機構概況
新聞發布
國資監管
政務公開
國資數據
互動交流
在線服務
熱點專題
免费菠萝视频app下载
>
新聞發布
>
新聞
> 正文
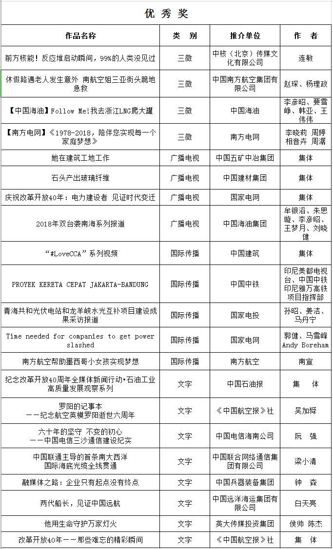
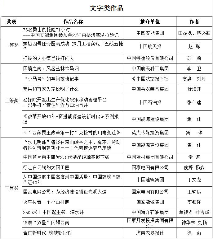
第六屆“國企好新聞”推介結果今起公示
第六屆“國企好新聞”推介結果今起公示
第六屆“國企好新聞”推介結果今起公示
文(wen)章來源:免费菠萝视频app下载 發布(bu)時(shi)間:2020-12-20
【責任編輯:趙藝涵】
掃一掃在手機打開當前頁
打印
關閉窗口
lutube-lutube下载-lutube下载地址-lutube最新地址
lutube-lutube下载-lutube下载地址-lutube最新地址
lutube-lutube下载-lutube下载地址-lutube最新地址